Ir para o conteúdo principal
logo
Esqueceu o seu usuário ou senha?
  • Todos os cursos

DEPARTAMENTO DE COMPRAS
DISPENSA POR VALOR - INC I E II ART. 75 L. 14.133/21

Novo Divulgação de Compras (DL sem disputa e INEX)

Assista ao webinar sobre o novo módulo, que afeta de imediato as DL sem disputa e as Inexibilidades, na nova lei. Também há impacto no lançamento de IRPs para a nova lei.

watch

DICA I: Após publicada a compra, o sistema criará o nº do Ato, este número deverá ser informado no memorando de solicitação de empenho. 

DICA II: Solicitamos que ao publicarem esses processos seja colocado o nosso  número da Inex ou DL no campo do "objeto", antes da descrição. Por exemplo: Inexigibilidade de licitação nº 41000/2023 - Pagamento de ......,  ou Dispensa de Licitação nº 52055/2023 - Contratação de ..... O motivo é que não há mais esse preenchimento por nós em campo próprio, apenas o nº do Ato, que é automaticamente gerado.

Recomendação sobre a priorização do uso da dispensa de licitação, na sua forma eletrônica
Publicado em 08/02/2023 17h04 Atualizado em 14/02/2023 07h45

A Secretaria de Gestão, enquanto órgão central do Sistema de Serviços Gerais (Sisg), orienta aos jurisdicionados que priorizem a adoção do procedimento de dispensa de licitação, nos termos da Instrução Normativa nº 67, de 8 de julho de 2021, em observância ao princípio da eficiência, justificando, nos autos, caso opte pela realização do pregão eletrônico nos processos que, nos limites de valor, seja possível a utilização da dispensa de licitação.

https://www.gov.br/compras/pt-br/agente-publico/orientacoes-e-procedimentos/38-recomendacao-sobre-a-priorizacao-do-uso-da-dispensa-de-licitacao-na-sua-forma-eletronica

RELATÓRIO DE AVALIAÇÃO 2018-2022 CGU

RECOMENDAÇÕES 1 – Expedir orientação aos órgãos e entidades da Administração Pública Federal para que, no âmbito das contratações públicas, se priorize a adoção do procedimento de dispensa de licitação em razão do valor quando autorizado pela legislação em observância ao princípio da eficiência, justificando os casos em que mesmo sendo possível a adoção da dispensa de licitação em razão do valor se opte pelo pregão eletrônico em observância ao princípio da motivação dos atos administrativos.

 

Download dos modelos
    • 1 - Dispensa de Licitação Eletrônica - Inciso I do Art. 75 da Lei 14.133 - MANUTENÇÃO DE VEÍCULOS.zip1 - Dispensa de Licitação Eletrônica - Inciso I do Art. 75 da Lei 14.133 - MANUTENÇÃO DE VEÍCULOS.zip
    • 2 - Dispensa de Licitação Eletrônica - Inciso II do Art. 75 da Lei 14.133 - COMPRAS.zip2 - Dispensa de Licitação Eletrônica - Inciso II do Art. 75 da Lei 14.133 - COMPRAS.zip
    • 3 - Dispensa de Licitação Eletrônica - Inciso II do Art. 75 da Lei 14.133 - SERVIÇO.zip3 - Dispensa de Licitação Eletrônica - Inciso II do Art. 75 da Lei 14.133 - SERVIÇO.zip
    • Consultar Viabilidade Dispensa.pdfConsultar Viabilidade Dispensa.pdf
    • Dispensa de Licitação Eletrônica - PASSO A PASSO FORNECEDOR.pdfDispensa de Licitação Eletrônica - PASSO A PASSO FORNECEDOR.pdf
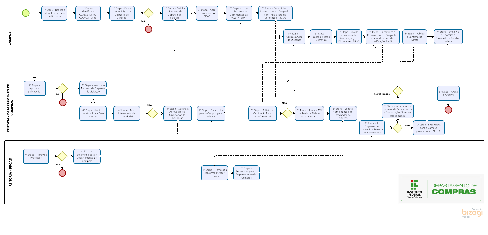
    • Fluxo de Dispensa do Inciso I e II do Art. 75 - Compras e Serviços.png
◄ CURSO CONTRATAÇÃO DIRETA NA NOVA LEI DE LICITAÇÕES - DL E INEX.
INSTRUMENTO DE PADRONIZAÇÃO DE OBRAS E SERVIÇOS DE ENGENHARIA ►
Pular Navegação
Navegação
  • Página inicial

    • IFSC

      • Meus cursos

      • Tags

      • FórumAvisos do site

    • Meus cursos

    • Cursos

      • Reitoria

        • PROEX

        • PROEN

        • Diretoria de Gestão de Pessoas

        • PRODIN

        • PROAD

          • DEPARTAMENTO DE COMPRAS

            • DEPTO COMPRAS

              • DESTAQUES

              • ESPAÇO DE INTERAÇÃO DO COMPRAS

              • AQUISIÇÕES E CONTRATAÇÕES

                • URLManual de Orientações e Boas Práticas na Nova Lei de Licitações

                • URLGuia para definição e aplicação de critérios de sustentabilidade nas compras públicas

                • URLFerramenta para busca de ADESÕES na lei 14.133/21

                • URLManual de Compras Baseadas na Relação Custo-Benefício

                • URLManual do TCU sobre LICITAÇÕES E CONTRATOS lei 14.133/2021

                • URLLISTA DE DOCUMENTOS POR PROCESSO

                • PastaEDITAIS (arquivo editável)

                • PastaCURSO PRFN/AGU NOVA LEI DE LICITAÇÕES

                • PastaCURSO CONTRATAÇÃO DIRETA NA NOVA LEI DE LICITAÇÕES...

                • PastaDISPENSA POR VALOR - INC I E II ART. 75 L. 14.133/21

                • URLINSTRUMENTO DE PADRONIZAÇÃO DE OBRAS E SERVIÇOS DE ENGENHARIA

                • PastaNormas, Pareceres, Notas de Engenharia

                • PastaTIC

                • PastaINSTRUMENTO DE PADRONIZAÇÃO - TIC

                • PastaMODELOS

                • PastaCAPACITAÇÃO PLANILHAS

                • URLINSTRUMENTO DE PADRONIZAÇÃO AGU

                • URLBusca Margem de Preferência

                • PastaCONTEÚDOS RELATIVOS A CHAMADAS PÚBLICAS

                • PáginaLINKS PARA AS NORMATIVAS

                • URLCADERNO TÉCNICO PESQUISA DE PREÇOS 2024

                • PastaOrientações à pesquisa de preços

              • PLANO DE CONTRATAÇÕES ANUAL - PCA

              • CATÁLOGO DE MATERIAIS E SERVIÇOS E NDS - SIPAC E G...

              • ÁREA DOS REQUISITANTES

              • CONTEÚDO ANTIGO

          • SIPAC

        • PROPPI

        • Técnico

        • Graduação

        • Lato Sensu

      • Câmpus Araranguá

      • Câmpus Caçador

      • Câmpus Canoinhas

      • Câmpus Chapecó

      • Câmpus Criciúma

      • Câmpus Florianópolis

      • Câmpus Florianópolis-Continente

      • Câmpus Garopaba

      • Câmpus Gaspar

      • Câmpus Itajaí

      • Câmpus Jaraguá do Sul - Centro

      • Câmpus Jaraguá do Sul - Rau

      • Câmpus Joinville

      • Câmpus Lages

      • Câmpus Palhoça Bilíngue

      • Câmpus São Carlos

      • Câmpus São José

      • Câmpus São Lourenço do Oeste

      • Câmpus São Miguel do Oeste

      • Câmpus Tubarão

      • Câmpus Urupema

      • Câmpus Xanxerê

Voltar

Você acessou como visitante (Acessar)