COMUNICADO n° 15/2021 - DEPARTAMENTO DE COMPRAS (AQUISIÇÃO/CONTRATAÇÃO DE BENS E SERVIÇOS DE TECNOLOGIA DA INFORMAÇÃO E COMUNICAÇÃO)
Considerando o que ensina a INSTRUÇÃO NORMATIVA IFSC Nº 17, DE 24 DE JUNHO DE 2021, que trata das normas para os processos de compras da Instituição:
Art. 16 As aquisições de TIC (Tecnologia da Informação e Comunicação) no IFSC deverão atender às normativas internas publicadas pela Diretoria de TIC que estabelecem a documentação padrão necessária para as aquisições de acordo com a legislação vigente.
Considerando que atualmente a legislação mais específica vigente sobre o assunto é a INSTRUÇÃO NORMATIVA Nº 94, de 23 de dezembro de 2022, que leciona:
Planejamento da Contratação
Art. 9º A fase de Planejamento da Contratação consiste nas seguintes etapas:
I - instituição da Equipe de Planejamento da Contratação;
II - elaboração do Estudo Técnico Preliminar da Contratação; e
III - elaboração do Termo de Referência.
Art. 9º A fase de Planejamento da Contratação consiste nas seguintes etapas:
I - instituição da Equipe de Planejamento da Contratação;
II - elaboração do Estudo Técnico Preliminar da Contratação; e
III - elaboração do Termo de Referência.
§ 1º (...) é obrigatória a execução de todas as etapas da fase de Planejamento da Contratação, independentemente do tipo de contratação, inclusive nos casos de:
I - inexigibilidade;
II - dispensa de licitação ou licitação dispensada;
III - formação de Ata de Registro de Preços;
IV - adesão à Ata de Registro de Preços;
V - contratações com uso de verbas de organismos nacionais ou internacionais; ou
VI - contratação de empresas públicas de TIC.
Oriento ao TIME DE COMPRAS que todas as aquisições e contratações que tratem do tema TECNOLOGIA DA INFORMAÇÃO E COMUNICAÇÃO - TIC, inclusive manutenções corretivas e preventivas, devem ser encaminhadas pelas áreas de TIC do IFSC e instruídas com os documentos de Planejamento da Contratação constantes na RESOLUÇÃO Nº 03/CGTIC, DE 13 DE NOVEMBRO DE 2020.I - inexigibilidade;
II - dispensa de licitação ou licitação dispensada;
III - formação de Ata de Registro de Preços;
IV - adesão à Ata de Registro de Preços;
V - contratações com uso de verbas de organismos nacionais ou internacionais; ou
VI - contratação de empresas públicas de TIC.
O Anexo II da IN 94/2022 trouxe um rol de objetos exemplificando o que se enquadra e o que não se enquadra enquanto solução de TIC. Eventuais dúvidas quando o enquadramento de um serviço, material, equipamento ou software no conceito de BENS E SERVIÇOS DE TECNOLOGIA DA INFORMAÇÃO E COMUNICAÇÃO, devem ser sanadas mediante consulta formal (pode ser por e-mail) as áreas de TIC do IFSC. Essa consulta deverá ser juntada ao futuro processo de compras/contratação caso o objeto possua características de TIC mas não se trate de TIC.
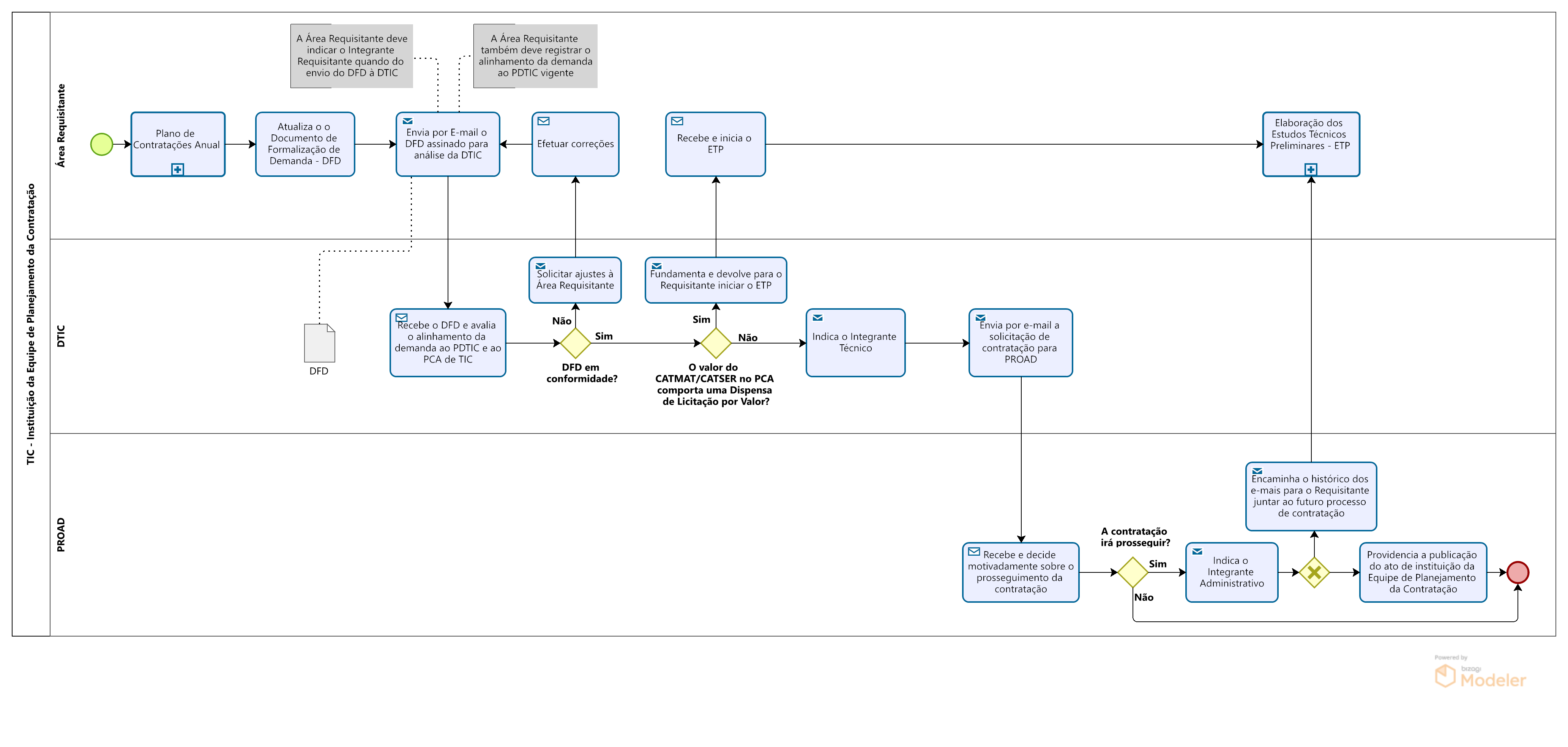
Qualquer tipo de despesa com TECNOLOGIA DA INFORMAÇÃO E COMUNICAÇÃO deve seguir o fluxo abaixo:
Estabelecimento da Equipe de Planejamento da Contratação:

Elaboração dos Estudos Técnicos Preliminares COM Equipe de Planejamento da Contratação:

Elaboração dos Estudos Técnicos Preliminares SEM Equipe de Planejamento da Contratação:

Atenciosamente;
THIEGO RIPPEL PINHEIRO
Departamento de Compras
* atualizado em 12/08/2024 - Lei 14.133/21 e IN 94/2022