Livro Didático 1 - Planejamento e Docência na Educação a Distância
| Sitio: | IFSC |
| Curso: | 2018.1B - Planejamento e Desenvolvimento de Cursos na Modalidade a Distância |
| Libro: | Livro Didático 1 - Planejamento e Docência na Educação a Distância |
| Imprimido por: | Guest user |
| Día: | Wednesday, 4 de March de 2026, 18:15 |
Descripción
Unidade 2 - Planejamento e docência na educação a distância
TÓPICO 1 - Planejamento e Docência na Educação a Distância
Nesta unidade, você irá conhecer conteúdos relevantes sobre o Planejamento e a Docência na EaD. Discutiremos conceitos emergentes como Material Educacional Digital, Objetos de Aprendizagem e Docência Compartilhada. Você também realizará atividades com o objetivo de elaborar coletivamente um Plano Matricial para uma Unidade Curricular (UC) e o Plano Descritivo para um tópico desta UC. Participe também do Fórum de Planejamento.
Introdução
A etapa de planejamento de unidade curricular (UC) para a Educação a Distância (EaD) envolve um ato didático de articulação e ajuste da arquitetura pedagógica construída para um curso dessa natureza, para uma situação de aprendizagem determinada.
Neste capítulo, conversaremos sobre o planejamento de unidades curriculares a distância. Este planejamento envolve a produção de materiais didáticos e de atividades de aprendizagem, através de um Plano Pedagógico que se materializa nos recursos didáticos utilizados, cada vez mais baseados em materiais digitais e ambientes virtuais e colaborativos de aprendizagem.

Entre os procedimentos utilizados na EaD, abordaremos, a seguir, a docência compartilhada, o planejamento, a produção de materiais didáticos e os objetos de aprendizagem.
Ao final do estudo do capítulo, convidaremos você a elaborar o Plano Matricial de uma unidade curricular e o Plano Descritivo de um tópico para ela.
Vamos lá!? ;)
1 Conceito de Docência compartilhada
A educação na modalidade a distância apresenta uma equipe multidisciplinar e os professores assumem papéis diferenciados. Segundo Moran (2003, p. 43), “com a educação online os papéis do professor se multiplicam, diferenciam-se e completam-se, exigindo uma grande capacidade de adaptação e criatividade diante das novas situações, propostas e atividades”.
Souza (2004) enfatiza que a educação na modalidade a distância exige dos docentes saberes que extrapolam o processo didático com o qual estão habituados no ensino presencial. Dessa forma, os docentes que atuam na educação a distância estão diante de um grande desafio: aliar os novos recursos tecnológicos disponíveis a uma prática pedagógica docente, pautada numa concepção pedagógica interativa, colaborativa e reflexiva, considerando as especificidades da modalidade.
"No ensino tradicional, a mediação entre o saber e o estudante está fundamentalmente no professor. Na EaD, esta função fica mais complexa. […] Dependendo da estrutura organizacional do curso, desempenham o papel docente professores, tutores, monitores, autores, designers instrucionais, entre tantos outros" (SCHILLER; LAPA; CERNY, 2011, p. 6). Entre as várias funções assumidas pela equipe docente na educação a distância, destaca-se a produção do material didático de uma unidade curricular.
Na EaD, as decisões pedagógicas sobre o desenvolvimento das unidades curriculares cabem à equipe docente. É claro que o planejamento deve levar em consideração todas as condições que identificamos até aqui - organizacionais, metodológicas, tecnológicas e didáticas -, porém os encaminhamentos para um contexto específico de uma turma e unidade de conteúdo são dados pelos docentes que trabalharão naquela oferta. Torna-se relevante compreender, assim, os conceitos de Professor Coletivo ou Equipe Docente.
Para Reis, Labiak e Loio (2014), se o caráter pedagógico da prática em EaD for substituído por meras postagem de tarefas nos ambientes, perde-se o diálogo pedagógico, fragmentando a ação docente.
Para saber mais sobre o conceito de docência compartilhada, clique no link abaixo e confira um texto das autoras citadas neste Tópico. Nele você verá as relações entre docentes e tutores no atendimento aos estudantes de um curso com fomento.
Docência compartilhadaCom a progressiva institucionalização da EaD e o atendimento dos estudantes pelos professores, independentemente da contratação ou não de tutores, as turmas são atendidas por equipes docentes, o que envolve trabalho coletivo.
2 O planejamento da EaD pelos professores
Participar de um curso a distância significa mergulhar em um mundo virtual no qual comunicação e mediação pedagógica podem ocorrer por meio de diversas intervenções. É um processo que pode ser construído por meio de procedimentos que se tornam mais evidentes e objetivos na organização do material didático e no panejamento das interações que acontecerão no Ambiente Virtual de Ensino e Aprendizagem (AVEA).
A equipe docente pode mediar a construção significativa do processo de ensinar e de aprender na educação a distância por meio do planejamento coletivo dos materiais didáticos e das atividades a serem realizadas pelos estudantes. Os recursos pedagógicos e midiáticos empregados na educação a distância contêm características estruturais específicas e níveis de comunicação e diálogos os quais podem interferir na intensidade da distância transacional.
Distância transacional
É um conceito pedagógico elaborado por Moore (2002) que descreve o universo de relações estabelecidas entre os diversos atores de um programa de educação a distância e que se encontram separados no espaço e/ou no tempo.
Diante deste contexto, ao elaborar o material didático de uma unidade curricular, a equipe docente envolvida deve pensar em uma abordagem pedagógica que desenvolva a capacidade reflexiva do aluno, integrando o conhecimento prático e teórico de tal forma que o relacione ao seu contexto de atuação social e profissional.
Ao elaborar o material didático de uma determinada disciplina, é imprescindível que o professor tenha conhecimento do Projeto Político Pedagógico do curso, que constituiu o balizamento para a construção do material, em todas as suas etapas. Considera-se que esse documento indicará todas as competências e habilidades que serão desenvolvidas nas unidades curriculares que compõem a matriz curricular do curso. Neste sentido, Veiga (2004, p. 13) afirma que “o projeto político-pedagógico explicita os fundamentos teórico-metodológicos, os objetivos, o tipo de organização e as formas de implementação e avaliação”, expressando a identidade do curso e da instituição de ensino.
Sobre essa temática, os Referenciais de Qualidade da Educação a Distância fazem a seguinte recomendação:
O material didático, tanto do ponto de vista da abordagem do conteúdo quanto da forma, deve estar concebido de acordo com os princípios epistemológicos, metodológicos e políticos explicitados no projeto pedagógico, de modo a facilitar a construção do conhecimento e mediar a interlocução entre estudante e professor (SEED, 2002, p. 13).
Ao elaborar o material didático, o professor busca uma abordagem pedagógica que permita a compreensão dos fundamentos teóricos da unidade curricular. A equipe docente deve buscar também desenvolver a capacidade reflexiva do aluno, integrando o conhecimento prático e teórico de tal forma que o relacione ao seu contexto de atuação social e profissional.
No projeto pedagógico, a equipe docente terá conhecimento das "bases epistemológicas, diretrizes, princípios e modalidade de organização curricular” (SEED, 2002, p. 25). Os objetivos de aprendizagem, as habilidades e as competências que o curso busca desenvolver no aluno com aquela unidade de aprendizagem, em especial, e também no curso como um todo, podem ser identificados no projeto pedagógico do curso.
A partir dessas informações, os professores conteudistas constroem um texto articulado aos princípios teóricos e pedagógicos que fundamentam o curso, seja quanto às unidades referentes ao conteúdo, seja quanto à metodologia de ensino e de avaliação.
2.1 Elaboração do Plano de Ensino
Um item importante do planejamento de qualquer unidade curricular, seja esta presencial ou a distância, é o Plano de Ensino. A construção deste documento possibilita refletir sobre o modo como a Unidade Curricular vai se desenvolver ao longo da oferta para possibilitar aprendizagem aos estudantes.
Observe a figura a seguir e seus componentes. Em seguida, verifique a definição de cada um destes componentes, imaginando como poderia ser a configuração deste planejamento no contexto de um curso a distância.
1. Ementa
Apresentação breve e concisa do conteúdo da matéria em questão, possibilitando a formação de um profissional com determinadas habilidades e competências na sua área de formação. Ressalta-se que a ementa a ser descrita no plano de ensino é parte integrante do projeto pedagógico do curso.
2. Objetivo da Unidade Curricular
O Objetivo Geral de um plano de ensino indica, de maneira mais abrangente e em longo prazo, as metas definidas com precisão ou resultados previamente determinados, ou seja, aquilo que um estudante deverá ser capaz de fazer como consequência de ter se desempenhado adequadamente nas atividades da disciplina.
3. Competências
Competências referem-se à faculdade de mobilizar um conjunto de recursos cognitivos (ponderação, apreciação, avaliação, saberes, capacidades, informações etc.) para solucionar com pertinência e eficácia as situações de um campo de atuação. Neste item, devem ser apresentadas as competências que serão desenvolvidas por quem realizar o curso ou a unidade curricular.
4. Conteúdo Programático e Carga Horária
Neste item, são indicados os temas selecionados pelos docentes (conteúdos, atividades de ensino, pesquisa, exercícios, entre outros), que serão ministrados semanalmente ao longo do curso, de forma a deixar claro a sequência didática com que os conteúdos serão desenvolvidos.
5. Método de Ensino e Recursos Didáticos
Para atingir o objetivo da Unidade Curricular e desenvolver as competências apresentadas, a principal questão a ser respondida para descrição da metodologia é esta: Que meios serão utilizados? Exemplos: encontros presenciais, videoconferências, aulas teóricas, aulas práticas, vídeos, trabalhos em grupo, aulas em laboratório, pesquisas e outros. Mais do que indicar os meios, é necessário, também, indicar qual a interação entre eles.
6. Avaliação
Item no qual são indicados todos os instrumentos (provas, trabalhos, seminários e outros) e procedimentos avaliativos, os pesos de cada um, os critérios que serão utilizados, entre outras informações relevantes (considerar a regulamentação do Processo Avaliativo da Instituição).
7. Instrumentos de Avaliação
Item no qual são indicadas as atividades avaliativas que serão realizadas e os critérios gerais que serão utilizados para pontuá-las.
8. Referências
Os livros e outras referências que são indicadas aos estudantes da disciplina devem ser separados e especificados como componentes da bibliografia básica ou da bibliografia complementar.
2.2 Plano instrucional matricial e descritivo
No planejamento de um curso de EaD é preciso ponderar o nível de interação que se deseja entre o aluno e os conhecimentos compartilhados no curso, bem como as atividades de aprendizagem e de avaliação que serão realizadas.
Nesse contexto, Abbad (2007) destaca que existem especificidades ligadas à EaD e ao perfil do aluno que merecem atenção dos educadores principalmente na etapa de planejamento, na qual devem ser consideradas e selecionadas as teorias de aprendizagem, abordagens instrucionais e de desenho instrucional compatíveis com as demandas e contexto do estudante.
Assim, destacamos que após a elaboração do Plano de Ensino, o planejamento de um curso na modalidade de EaD dá mais um passo, que é a elaboração do Plano ou Matriz Instrucional do curso. Para Filatro (2008, p. 3), por meio da Matriz de Design Instrucional (Matriz DI):
Podemos definir quais atividades serão necessárias para atingir os objetivos […], verificar quais serão os níveis de interação entre o aluno e os conteúdos, as ferramentas, o educador e os outros alunos e que tipo de ambiente virtual será necessário para o desempenho das atividades.
Já Sales (2010, p. 87) pondera que no planejamento de um curso online, na Matriz DI são “agendadas as atividades síncronas e/ou assíncronas, presenciais ou a distância, avaliáveis ou não, às quais se atribuem um determinado peso por sua significância, definida por um percentual relacionado à importância da atividade relativamente ao curso como um todo”.
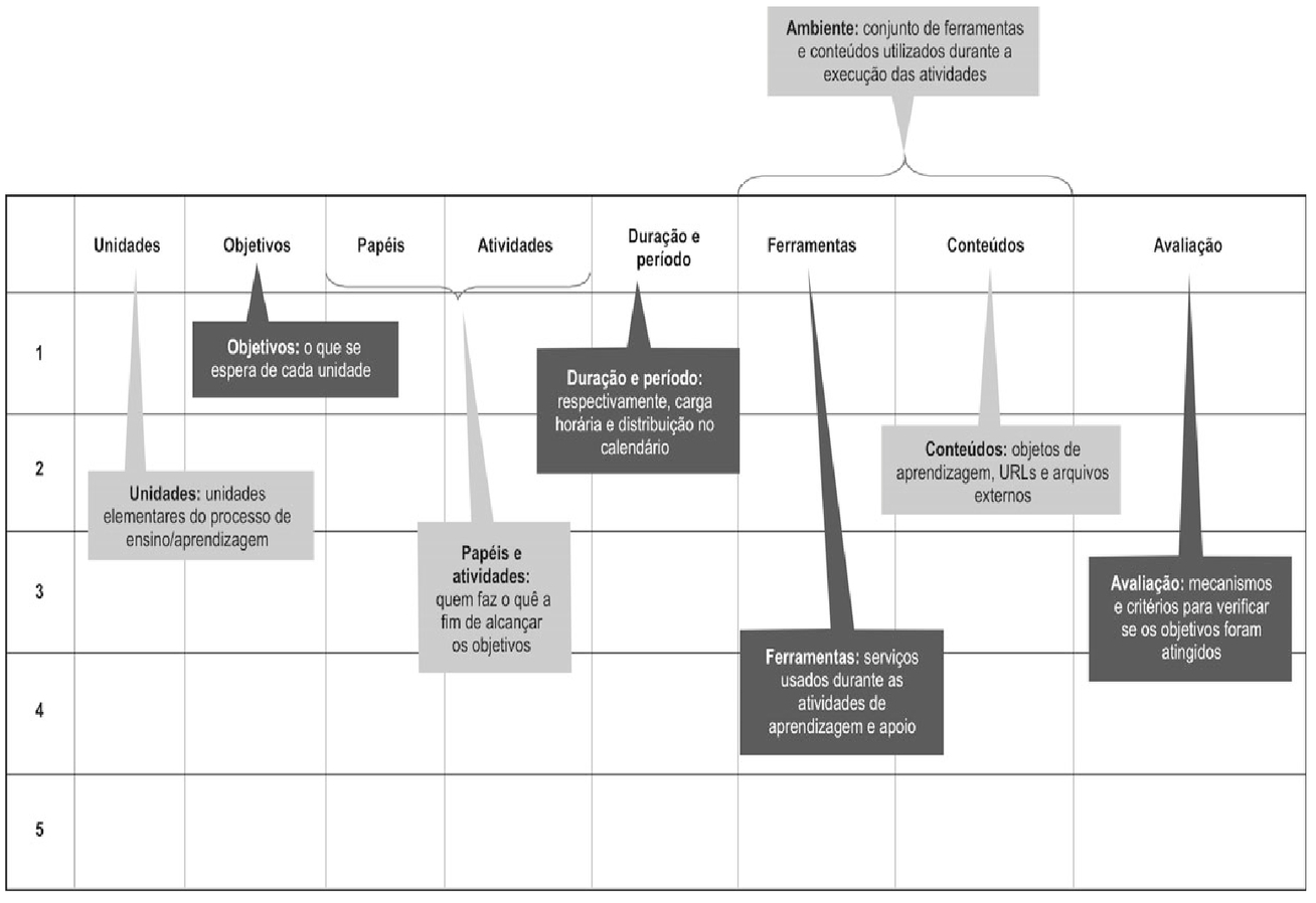
Na sequência compartilhamos o modelo de Matriz DI, proposto por Filatro (2008), a fim de que este seja um elemento norteador da etapa de planejamento do curso na modalidade EaD. É a partir deste, que teremos um panorama de como o curso ou disciplina será organizando no seu Ambiente Virtual de Aprendizagem (AVA):
Legenda: Modelo Matriz DI
Fonte: Filatro (2008)
De acordo com Ferrari e Martins (2011), os elementos da Matriz DI (conteúdo e atividades) serão definidos pelos professores conteudistas e professores formadores das disciplinas, em conjunto com o profissional responsável pelo design instrucional do curso, que apontará quais serão as ferramentas mais adequadas para o desenvolvimento do curso. Este modelo de planejamento pode ser aplicado em qualquer curso na modalidade de EaD, cabendo ao docente fazer as devidas adaptações alinhadas aos objetivos e contexto de desenvolvimento do curso.
Para a fase de planejamento de um curso de EaD é necessário utilizar-se de recursos que favoreçam a harmonia entre: as ferramentas tecnológicas utilizadas na aprendizagem dos alunos e os objetivos pedagógicos, que se traduzirão na melhor estratégia didática aplicada ao curso.
Na próxima seção, serão discutidos aspectos relacionados a produção de materiais didáticos para a educação a distância, outro elemento essencial em todo esse processo de planejamento e desenvolvimento de cursos na EAD. Vamos lá!
2.3 Roteiro de Estudos
Após definir o Plano de Ensino da Unidade Curricular (UC), a Matriz Instrucional, outro importante documento é o Roteiro de Estudos.
No Roteiro de estudos, o estudante vai se localizar no tempo em relação à oferta da UC: quando inicia? em que momento do estudo espera-se que a turma esteja a cada período? Quais são as datas-limite para envio das atividades avaliativas? Quando a UC se encerra? Haverá videoconferência ou encontro presencial? Quando estes eventos serão realizados? O processo de elaboração deste documento para disponibilizar ao estudante no Ambiente Virtual de Ensino e Aprendizagem ajuda a equipe docente a se programar para a realização das ações de ensino previstas.
No Roteiro de Estudos, o estudante verifica o que deve realizar para ter um bom desempenho e potencializar a sua aprendizagem a cada nova etapa, semana ou Tópico da Unidade Curricular.
Nas Orientações Iniciais disponíveis no AVEA, o estudante identificará no Roteiro de Estudos informações sobre as atividades a serem realizadas, como:
- participar do Fórum de Apresentação;
- ler o plano de Ensino;
- participar da webconferência;
- entre outros...
O Roteiro de Estudos indicará se, no Tópico seguinte, o estudante lerá um texto, assistirá um vídeo, participará de determinadas atividades, e assim por diante.
Embora os ambientes virtuais sejam construídos para que o participante possa navegar com autonomia e escolher por onde iniciar seus estudos, o documento Roteiro de Estudos orienta sobre como pode ser a caminhada pelos conteúdos e atividades da Unidade Curricular.
Considerações Finais
Nessa unidade, você teve uma noção de como funciona o planejamento e a docência na EaD. Primeiramente, você aprendeu o conceito de docência compartilhada, pois, ao contrário do ensino presencial, no ensino a distância, podem desempenhar o papel docente professores, tutores, monitores, autores, designers instrucionais, entre outros. Em seguida, você aprendeu que, para elaborar uma Unidade Curricular (UC) ou curso, o primeiro passo é pensar em uma abordagem pedagógica que desenvolva a capacidade reflexiva do aluno, integrando o conhecimento teórico com o prático. Você viu como elaborar o Plano de Ensino, constituído de ementa, objetivos, competências, conteúdo programático e carga horária, método de ensino e recursos didáticos, avaliação, instrumentos de avaliação e referências.
Com tudo isso planejado, a próxima etapa é definir uma Matriz para a UC e definir cada tópico. Em seguida deve ser definido o roteiro de estudos, que localizará o aluno no tempo em relação à oferta e orientarão o aluno sobre quais atividades são sugeridas a serem feitas em cada etapa. Por último, foram abordados os objetos e as atividades de aprendizagem, assim como as características dos materiais educacionais digitais, nos quais deve estar presente a linguagem dialógica. Na próxima unidade, você entenderá o processo de produção de materiais didáticos e de preparação do ambiente virtual de ensino e aprendizagem.
Referências
ABBAD, Gardênia S. Educação a distância: o estado da arte e o futuro necessário. Revista do Serviço Público Brasília, n. 58, v. 3, p. 351-374, jul./set. 2007.
FERRARI, Fernanda B.; MARTINS, Ronei X. Processos de Produção de Material Didático para Cursos a Distância e Matriz de Design Instrucional. In: CONGRESSO BRASILEIRO DE ENSINO SUPERIOR A DISTÂNCIA, 8., 2011, Ouro Preto. Anais... Lavras: UFLA, 2011. p. 1-10. Disponível em: <http://www.dired.ufla.br/portal/wp-content/uploads/2011/05/Artigo_EaD_1_vers__o_final.pdf>. Acesso em: 4 maio 2018.
FILATRO, Andrea. Design instrucional na prática. São Paulo: Pearson Education do Brasil, 2008.
MOORE, Michael G. Teoria da Distância Transacional. Revista Brasileira de Aprendizagem Aberta e a Distância, São Paulo, v. 1, n. 1, p. 1-14, ago. 2002.
MORAN, José. Educação On-line. São Paulo: Loyola, 2003.
REIS, E. C.; LABIAK, F.; LOIO, M.P. Docência compartilhada na EaD. In: CONGRESSO BRASILEIRO DE ENSINO SUPERIOR A DISTÂNCIA, 11., 2014, Florianópolis. Anais... Florianópolis: UNIREDE, 2014. p. 3250-3260.
SALES, Gilvandenys L. Learning Vectors (LV): um modelo de avaliação da aprendizagem em EaD online aplicando métricas não-lineares. 2010. Tese (Doutorado) - Departamento de Engenharia de Teleinformática, Universidade Federal do Ceará, Fortaleza, 2010.
SECRETARIA DE EDUCAÇÃO A DISTÂNCIA (SEED). Referenciais de qualidade para educação superior a distância. 2002. Disponível em: <http://portal.mec.gov.br/seed/arquivos/pdf/legislacao/refead1.pdf>. Acesso: 4 maio 2018.
SCHILLER, Jéssica; LAPA, Andrea Brandão; CERNY, Roseli Zen. Ensinar com as tecnologias da informação e comunicação: retratos da docência. Revista e-curriculum, São Paulo, v. 7, n. 1, p. 1-19, abr. 2011.
SOUZA, Alba Regina Batitisti. Saberes docentes na educação a distância – análises e prospecções. In: CONGRESSO DE EDUCAÇÃO A DISTÂNCIA, 11., 2004, Salvador. Anais... Salvador: ABED, 2004.
TAROUCO, Liane Margarida Rockenback; FABRE, Marie-Christine Julie Mascarenhas; TAMUSIUNAS, Fabrício Raupp. Reusabilidade de objetos educacionais. Novas Tecnologias na Educação, Porto Alegre, v. 1, n. 1, p. 1-11, fev. 2003. Disponível em: <http://seer.ufrgs.br/index.php/renote/article/view/13628/7697>. Acesso em: 4 maio 2018.
VEIGA, Ilma Passos Alencastro. Projeto político-pedagógico da escola: uma construção possível. 17. ed. Campinas: Papirus, 2004.
Ficha Técnica
Este material foi elaborado pelos professores e pela equipe de materiais didáticos do Cerfead.
|
[ Conteúdo ] |
Gislene Miotto Catolino Raymundo |
|
[ Design instrucional ] |
Maria da Glória Silva e Silva Vanessa Martinelli Oro |
|
[ Revisão textual ] |
Vanessa Martinelli Oro |
|
[ Design gráfico ] |
Daniel Mazon da Silva |
|
[ Revisão de ABNT ] |
Eli Lopes da Silva |
